Digitizing paper forms
- Adding a new feature to the MoreApp platform

This case study showcases a new feature on the MoreApp platform that makes it easy to digitize paper forms, in order to stimulate paperless working and help companies to streamline workflows.

Project overview

Role

Responsible for research, turning insights from the design process and usability testing into user-friendly prototypes, while actively contributing from concept to realization.

Team

Interaction Design, User Research & Testing, Visual Design, Creative Technologies & Prototype (me)

Tools

Figma, Adobe, Miro, Teams

About

MoreApp is a tool for creating and managing digital forms for businesses in a wide range of industries. Since 2013, it has been their mission to reduce the usage of paper and optimize business processes. It offers a sustainable solution that boosts productivity, save time, and improves efficiency throughout the organization.

With MoreApp, you can create digital forms in minutes, either from scratch or using one of the ready-to-use templates. Within the platform, the intuitive Form Builder allows you to design any type of form using customizable widgets. You can drag and drop the widgets to adapt each form to your specific needs. Digital forms can be filled out anywhere, anytime, using either the mobile or web app. Once a form is submitted, the data is shared in real time, ensuring that all parties are immediately informed.

Design process

* During the project, we worked iteratively within the Design Thinking framework. In this case study, not all items are presented, and the final prototype is highlighted.

The design brief

The challenge

MoreApp aims to raise awareness about paperless workflows and help businesses streamline their processes while improving team collaboration. As technology continues to evolve, they saw an opportunity to introduce a feature that automatically generates digital forms from paper versions. This came with several challenges. The transition from a physical product to a digital one required new interface features, and we investigated whether the feature would meet current users’ needs and appeal to a younger audience.

Project goal

Our goal was to design an intuitive platform interface that allows users to seamlessly and automatically convert paper forms into digital forms. Insights from users guided our design decisions to meet their needs and enhance workflow efficiency.

Competitive analysis

To better understand how MoreApp's new feature can differentiate from other tools, a competitive analysis was conducted to explore similar functionalities for digitizing paper forms and documents. By comparing their strengths and weaknesses, valuable insights were gained into what works well and where there are opportunities for improvement.

User interviews

We conducted user interviews with 3 current users and 3 potential users to gain a deeper understanding of their needs, motivations and challenges. We explored how they use MoreApp in their daily workflow, what they need to work more efficiently, and whether a digitization feature could support or enhance their tasks. These conversations provided valuable insights, which we summarized into the key findings shown alongside.

User personas

Based on insights from the competitive analysis and user interviews, we created personas for both current MoreApp users and a potential new audience. These personas helped us better understand user needs and guided our design decisions throughout the project.

Persona current user

Persona potential user

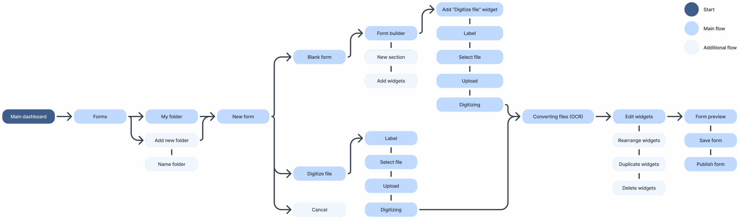
User flow

During this project, we created three concepts and selected the one that best fit the challenge and user needs. Based on this direction, we mapped a user flow focused on the new “Digitize file” feature, showing how users can digitize their documents either instantly when creating a new form or through the Form Builder.

Low-fidelity prototype / Wireframes

For the final prototype, we designed low-fidelity wireframes based on user feedback gathered from earlier prototype concepts. These wireframes show how the new feature is integrated into the MoreApp platform and helped us understand how it fits within the overall user journey.

High-fidelity prototype

In the high-fidelity prototype, we refined the wireframes into a fully designed and interactive version reflecting MoreApp’s visual identity. The prototype visualizes the integration of the “Digitize file” feature, showing how it transforms a physical document into a digital form within the platform.

While the prototype focuses on visual design and does not implement the actual technology, the AI behind form digitization uses optical character recognition (OCR) and intelligent form recognition to analyze layouts, identify form elements such as text input fields and radio buttons, and understand their logical relationships.